Navigating Ambiguity & Prioritizing Efforts: The Prefect Growth Framework
To determine work priorities for the Product Growth team, Prefect created the Growth Framework — a tool that helps identify where to focus efforts and what to avoid.
Note: This article is based on an internal blog post with proprietary information removed.
How We Got Here
When I joined Prefect, the company was rebuilding its orchestration platform from scratch with a project called Orion, which became Prefect 2. This strategic overhaul proved successful, advancing orchestration capabilities and attracting new Python developers.
Initial priorities were straightforward:
- Make the open source engine reliable
- Make the Cloud version reliable
- Perfect the migration
As these obvious priorities neared completion, the team faced a critical question: how do we decide what to work on next?
The Challenge: Idea Abundance, Resource Scarcity
Clear strategic decisions become rarer as a product matures. We had abundant ideas but limited execution capacity. Ideas are cheap, implementation is hard.
Building the Growth Framework
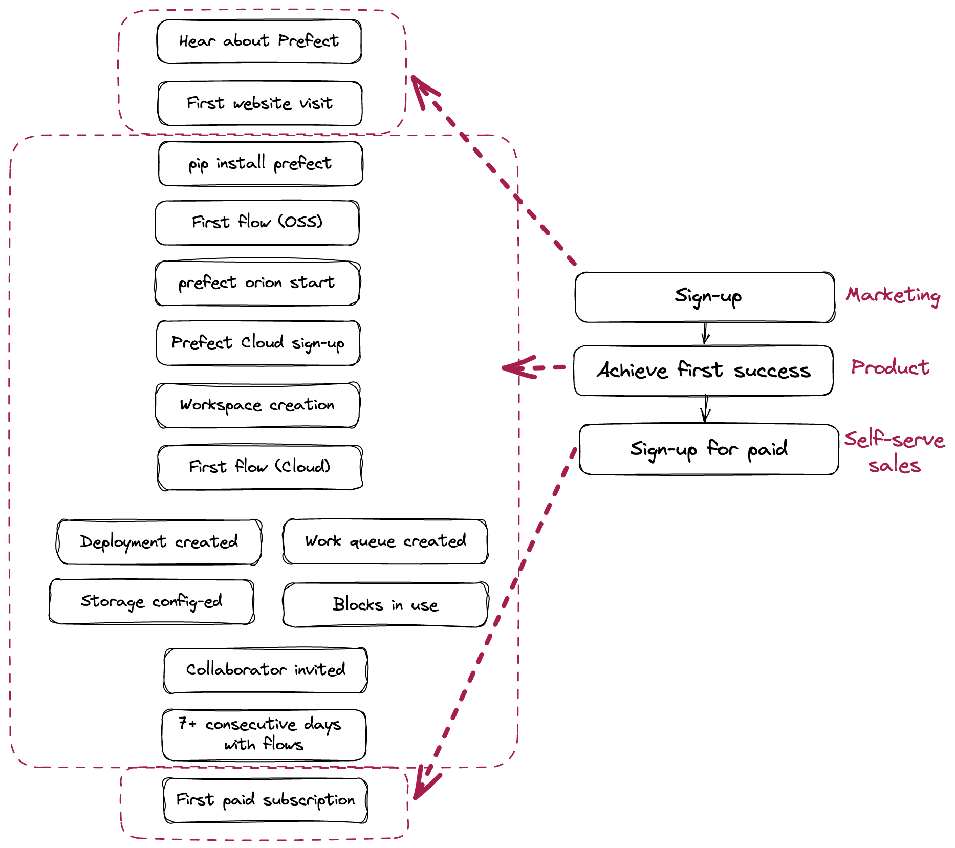
The Growth Framework maps the sequential steps users complete to become paying customers. A basic SaaS framework might include:
- Discovery
- Activation
- Conversion
The Prefect framework expanded these into discrete, measurable actions representing the typical customer journey — though not all users follow the exact path, and some steps are optional.



Making Data-Driven Decisions
By aligning each framework step to trackable metrics, we can assess funnel performance. For example, workspace creation is measured as “workspaces created ÷ accounts created.” A 50% metric means half of new accounts progress to workspace creation.
Even when steps can’t be tracked directly, optimizing for that theoretical metric is a good substitute.
Identifying Priority Areas
We visualize framework metrics as a product funnel, focusing on steps with the lowest conversion rates — represented by the largest gaps between funnel stages.
We prioritize qualifying steps that indicate genuine user progress rather than artificial metric bumps.
Recent improvements yielded a ~20% conversion increase in specific metrics, while other changes showed negligible impact, reinforcing the value of rapid measurement and iteration.
Ongoing Challenges
Despite the framework’s utility, Prefect navigates persistent obstacles:
- Limited data from open source products
- Complex developer-focused features
- B2C2B buying models
- Multiple competing priorities
Conclusion
The Growth Framework provides clarity amid resource constraints. By defining, measuring, and analyzing the customer funnel, teams can strategically focus efforts and accurately assess impact — essential for navigating ambiguity in product development.